《悲惨世界》电影主题壁纸图片6P种类:壁纸图片主题大小:3.2M语言:英文 评分:6.6标签:立即下载如龙0:誓词之地中是可以看电影的,且这类电影全部都是真人噢,但要完成一些任务之后才能采集到电影,下面记者就来给大伙介绍一下如龙0小电影采集办法一览,期望能帮助各位玩家!
办法一览:
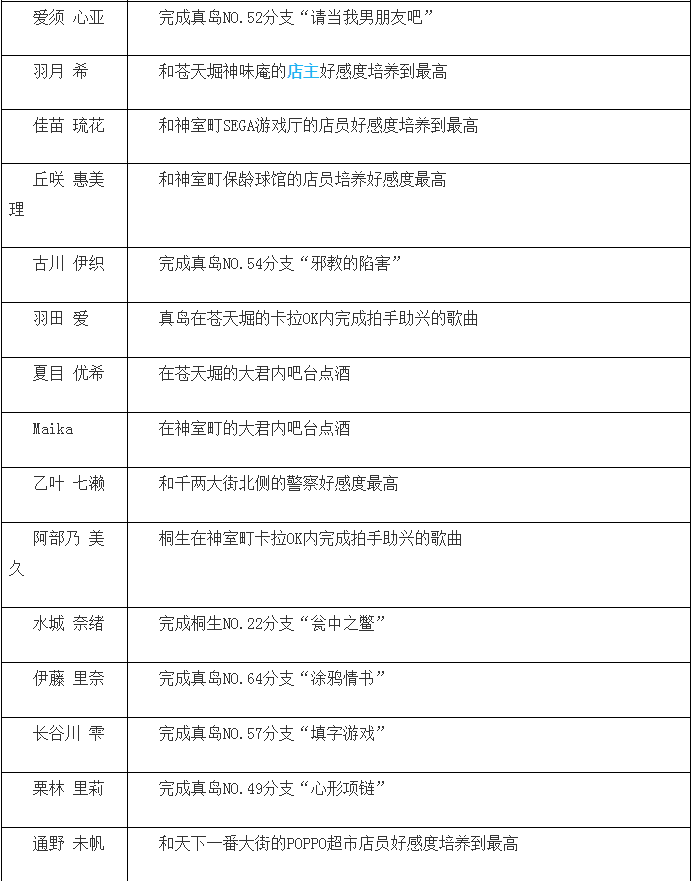
《如龙0》的小电影鉴赏环节中网站收录了30位此前如龙0海选中胜出的妹妹们的视频,且视频皆为真人出镜。这类小电影是各种支线任务的报酬,下面记者就为大伙带来《如龙0》全部小电影获得办法一览。

TAG标签:如龙0:誓言之地(1)
转载请说明来源于小浣熊下载站(http://www.tpwno.com)
本文地址:http://www.tpwno.com/news/9475.html
郑重声明:文章来源于网络作为参考,本站仅用于分享不存储任何下载资源,如果网站中图片和文字侵犯了您的版权,请联系我们处理!邮箱3450399331@qq.com





赣公网安备 36010602000087号
相关文章